广东商标协会
会员登录 入会申请
  • 首页
  • 年会专栏
    • 活动信息
    • 入围名单
  • 法律法规与案例
    • 相关法律
    • 行政法规
    • 部门规章
    • 地方法规、规章
    • 规范性文件
    • 司法解释
    • 国际条约
    • 海外商标法律
    • 案例分析
  • 商标服务
    • 注册指南
    • 商标分类
    • 商标诊断
    • 在线教程
    • 商标代理
    • 商标交易
    • 商标设计
  • 商标保护
    • 维权服务
    • 案例分析
    • 技术专家顾问
  • 商专委
    • 简介
    • 理论研究
    • 培训课程
    • 工作动态
    • 商标品牌推广
  • 代理规范
    • 规范标准
    • 申请流程
    • 申请表格
    • 在线申请
    • 规范单位
  • 分支机构
    • 商标代理分会
      • 管理办法
      • 企业展示
    • 商标品牌专业委员会
      • 专家库
      • 专家评析
      • 工作动态
      • 管理办法
    • 地理标志工作委员会
      • 管理办法
      • 入会申请
      • 地标企业
    • 商标大数据应用及数字化服务工作委员会
      • 管理办法
    • 重点商标保护委员会
      • 管理办法
    • 商标维权援助工作委员会
      • 管理办法
      • 专家库名单
    • 老字号商标品牌分会
      • 管理办法
    • 广东省备案代理机构名单
  • 会员之家
    • 入会申请
    • 申请表格
    • 会员名录
    • 会员资讯
    • 会员权益
  • 关于协会
    • 协会简介
    • 协会章程与办法
    • 协会领导
    • 联系方式
    • 年会专栏
    • 商标保护
    首页 > 协会资讯 > 通知公告 >

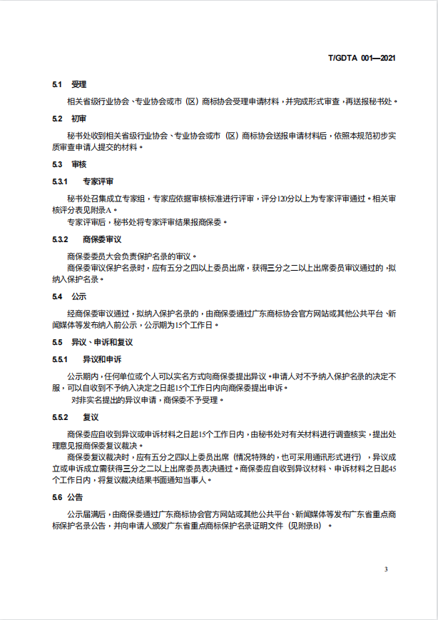
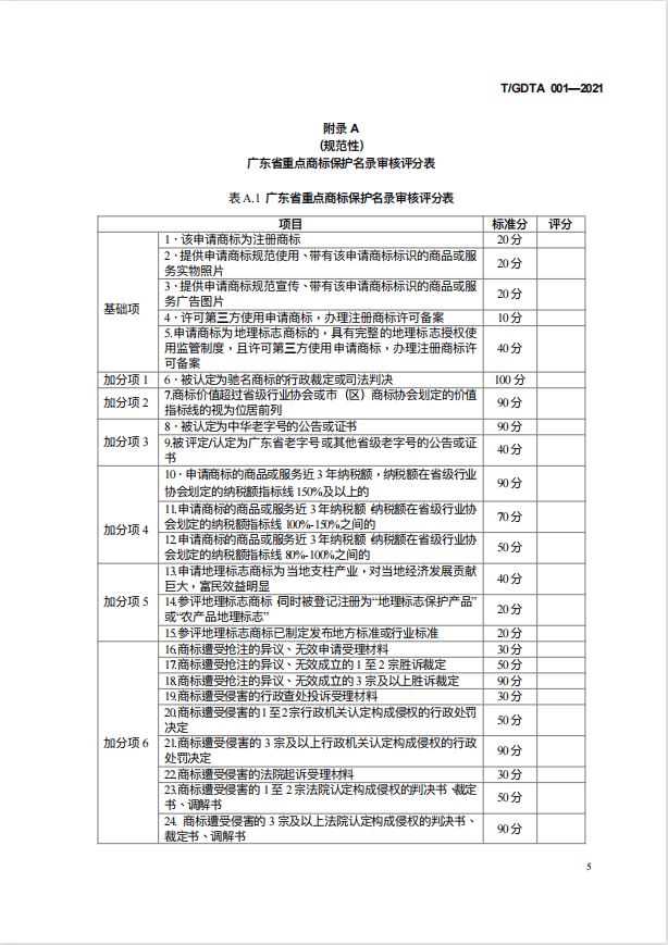
关于修订发布《广东省重点商标保护名录管理规范》团体标准的公告

来源:未知 2021-05-13 16:55

公告.png

《广东省重点商标保护名录管理规范》团体标准的公告.pdf

团体标准1.png

2.png

3.png


4.png

5.png

6.png

7.png

8.png

9.png

10.png


广东省重点商标保护名录管理规范团体标准.pdf



协会资讯

  • 协会动态
  • 通知公告
  • 商标新闻
  • 国际视窗
友情链接
国家市场监督管理总局 国家知识产权局 广东省市场监督管理局(知识产权局) 中国商标网 最高人民法院 世界知识产权组织 美国专利商标局 欧洲专利局 日本特许厅 中华商标网

Copyright © 广东商标网 All Right Reserved

主办单位:广东商标协会

TEL:020-85586295 Email:gdta@gdta.com.cn

本站通用网址:广东商标、广东商标网 ICP备案号:粤ICP备05123325号-1